網頁閒置過久,為了獲得最新資訊建議您重新整理頁面
【班芙硫磺山纜車】 - 360度全方位洛磯山脈震撼景致
【冰原探險號】 - 巨型雪車遊覽哥倫比亞冰原
【瑪琳湖遊船】 – 遊覽世界第二大冰湖, 也是洛磯山脈中最大的冰河湖,探秘神秘的精靈島
【強斯頓峽谷】 - 數千年的水蝕而雕刻成的陡峭地, 令人嘆為觀止的自然景點
【入住國家公園小鎮】- 沉浸式感受國家公園內的每一處風景
出發班期
05/1/2026-06/29/2026:週一、週三、週六
06/30/2026-08/30/2026:天天出發
09/01/2026-10/14/2026:週一、週三、週六
兩人成團,保證出發
如果訂單內含兒童,請務必在預定行程時提前備註告知兒童年齡,否則必付項目將按成人標準在現場收取費用。
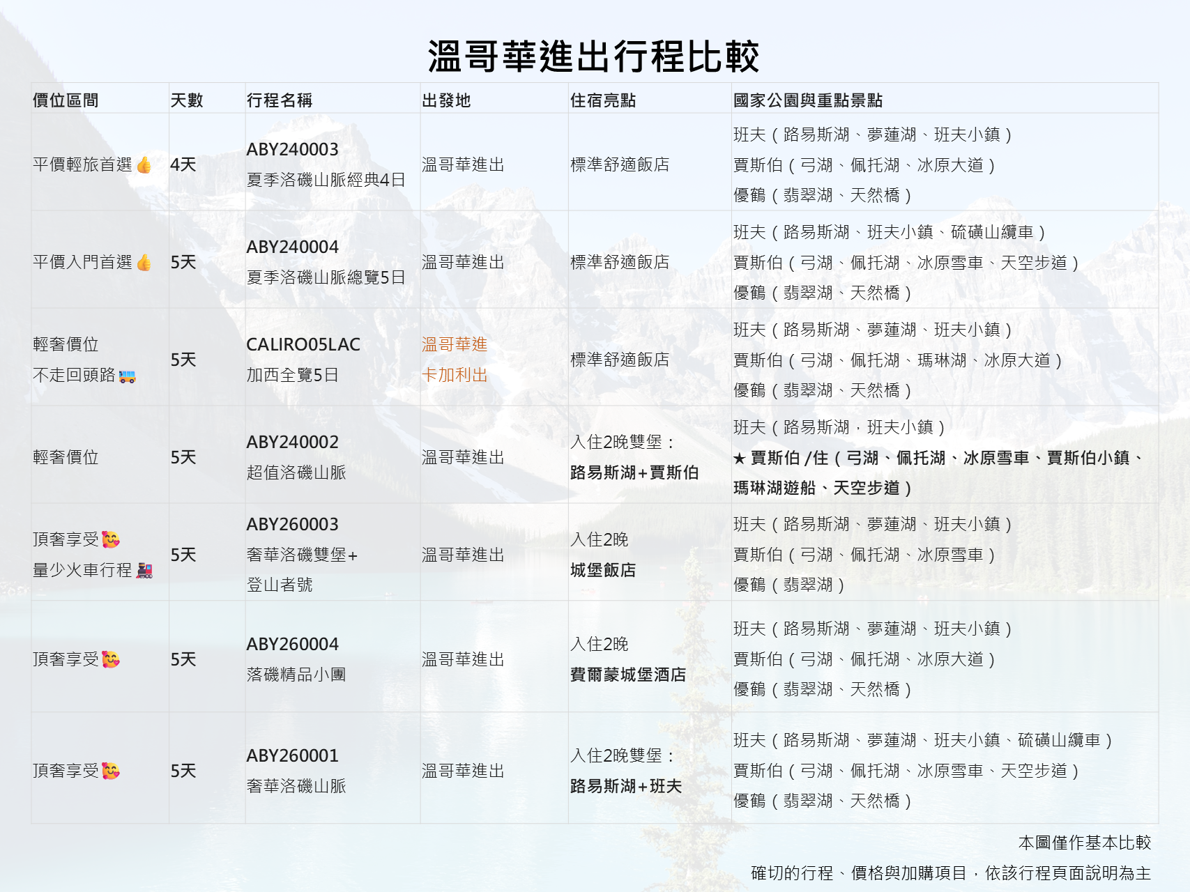
✎ 洛磯山脈:
洛磯山脈是北美最壯麗的山脈之一,綿延超過4,800公里,跨越美國與加拿大。這裡擁有壯觀的雪山、蔚藍的冰川湖、茂密的森林和豐富的野生動物,是戶外探險者的天堂。知名景點包括班夫國家公園、黃石國家公園和科羅拉多落磯山國家公園,適合健行、露營、滑雪和賞景。無論是沉浸在湖光山色,還是挑戰險峻步道,洛磯山脈都是親近大自然、探索壯美風景的理想之地。

✎ 小記 :
五天的旅程,沉浸在洛磯山脈的壯闊懷抱中。清晨,陽光灑落在雪峰之上,湖面倒映著夢幻的藍色,空氣清新得讓人忍不住深呼吸。穿越蒼翠的森林,探訪隱藏其中的壯麗冰川與飛瀑,每一步都充滿驚喜。遠方,野生動物自在漫步,彷彿與這片大地共生共存。時間彷彿放慢腳步,只想靜靜感受這片純粹與寧靜,將洛磯山脈的壯美風光深深烙印在心底。

早上從溫哥華出發,沿著景色優美的菲莎河谷公路一路駛入史泰龍電影《第一滴血》拍攝地—淘金小鎮希望鎮,這是當年淘金者的必經之路。接著前往半沙漠地區的甘露市,這裡是BC省著名的花旗參產地。跟隨我們前往參觀花旗參種植加工廠,了解花旗參的種植及療效,更有機會品嘗正宗花旗參茶。隨後前往斯巴哈特瀑布,雖沒有黃果樹的秀麗,也沒有尼亞加拉的壯觀,但是它卻是經歷了四十多萬年冰河和火山洗禮後留下的地理奇觀。夜宿維蒙。
【希望鎮 Hope】
希望鎮是散步和探索的理想場所。來這裡享受自然美景並盡情放鬆吧!
【甘露市花旗參工廠 Kamloops Ginseng Factory】
北美的花旗參原來最大的產地在美國,甘露市後來才種植花旗參的。因為甘露市具備無污染的肥沃泥土、半沙漠乾燥型氣候等條件,這裡也成為北美最大的花旗參產地,被譽為"花旗參之都"。這裡有著悠久的原住民歷史與文化,這裡共有十七個原住民部落社區,為BC省內陸最重要的原住民社區。
【斯巴哈特瀑布 Spahats Falls】
幾個世紀前留下的火山岩沉積物形成了斯巴哈特瀑布的蛋糕狀峽谷,使其成為威爾斯格雷公園中最生動的瀑布之一。在涼爽的鐵杉和雪松森林中漫步,會看到瀑布從清水河(Clearwater River)上方80米岩壁上的鎖眼中層疊下來,極其壯觀!
清晨從維爾蒙出發,進入羅布森山省立公園。作為不列顛哥倫比亞省古老的省立公園,羅布森山不僅是聯合國教科文組織世界遺產遺址,也是弗雷澤河奔向太平洋1,368公里旅程的起點。之後進入賈斯珀小鎮,感受這座位於國家公園內小鎮的獨特魅力。 接下來我們將在世界第二大冰河湖—瑪琳湖上乘坐遊船,這裡也是洛磯山脈中唯一可行駛馬達船的湖泊。遊玩結束後,返回酒店休息。

【羅布森山省立公園 Mount Robson Provincial Park】
羅布森山省立公園是聯合國教科文組織指定的世界遺產,是洛磯山脈在加拿大境內的高峰、活動 冰川以及具有傳奇色彩的伯格湖觀景小道(Berg Lake Trail)的所在地。這座極具標誌性的公園棲息著許多神奇的野生動物,如黑尾鹿、白尾鹿、黑熊、棕熊和野山羊。
【賈斯珀小鎮 Town of Jasper】
賈斯珀小鎮是位於加拿大艾伯塔省洛磯山脈最北邊的小鎮,人口約3,000。這裡餐廳、飯店、火車站、汽車站、電影院、郵局、學校、醫院等公共設施一應俱全,小鎮建於1822年。在北美,這樣的小鎮很多,也都具有各自不同的歷史和魅力,但由於賈斯珀小鎮身處加拿大著名的國家公園內,所以這個小鎮格外倍受遊客們的青睞。
【瑪琳湖 Maligne Lake】
瑪琳湖是世界第二大的冰河湖,也是洛磯山脈中唯一可行駛馬達船的湖泊。湖的周圍景色壯麗,茂密的松林、可愛的草原及滿山遍野的花,湖畔有許多健行步道。瑪琳湖中的精靈島是整個賈斯珀公園中最靚麗的風景,常常出現在各種旅遊書籍和風景明信片中。
今日旅程的第一站將前往加拿大著名的高山國家公園之一,也是加拿大洛磯山脈最大型的國家公園:賈斯珀國家公園。這裡風景優美,環境優美,有多種野生動植物生長其中,也是世界遺產。隨後進入洛基山國家公園群,抵達阿達巴斯卡瀑布,它雖不是洛磯山脈中最高的瀑布,但大小河流的交換使它成為強大壯觀的瀑布之一。沿冰原大道繼續前行,抵達哥倫比亞冰川。可以乘坐巨型雪車前往深達300公尺的阿薩巴斯卡冰河面,親身接觸第二冰河時期的遺跡。接著遊覽比鄰哥倫比亞冰原的冰川玻璃橋,漫步于280米高的玻璃橋上,近距離欣賞全球最獨特的生態系統。之後前往沛托湖,由於沉積在湖底的礦物質,使得這一冰川湖的湖水呈現出近似於‘’蒂芙尼‘’藍的顏色。這如寶石般明媚光亮湖面寧靜地躺在群山環繞中,定能帶給您極致的觀賞體驗!傍晚抵達班芙小鎮。

【賈斯珀國家公園 Jasper National Park】
賈斯珀國家公園是加拿大高山國家公園之一,也是加拿大洛基山脈大型的的國家公園,風景秀麗,環境優美。1984年,賈斯珀國家公園被聯合國教科文組織宣佈為世界遺產。
【阿薩巴斯卡瀑布 Athabasca Falls】
阿薩巴斯卡瀑布位於賈斯珀國家公園內,是一個在阿薩巴斯卡河上游形成的瀑布,被稱為是洛磯山中令人驚心動魄的瀑布。阿薩巴斯卡瀑布不僅因為23米的高度和奔流的水聞名,而且還因為瀑布水攜帶著沙石,以巨大的力量將兩岸衝擊形成的壺穴而令人驚歎。
【優鶴國家公園 Yoho National Park】
YOHO是印地安人的驚歎,優鶴國家公園內拔地而起的山牆和奔騰飛濺的瀑布都令人望而興歎,公園因而獲名。公園擁有加拿大最高的瀑布奇景、世界級的化石遺跡地和鬼斧神工的的天然地形景觀。和班芙、賈斯珀同被聯合國教科文組織列為世界遺產。
【哥倫比亞冰川 Columbia Icefield】
哥倫比亞冰川形成於遠古時代,地處高原,靠近北極,是整個洛磯山十七個冰原之一。它是世界上著名的遠古大冰原遺跡,也是太平洋、大西洋、北冰洋的大分水嶺。哥倫比亞冰川為整個北美洲提供了潔淨的水和清新的空氣,影響了動植物的生態環境。
【冰原雪車探險 Columbia Icefield Adventure-Ice Explore】
在冰川探索中心辦理登記手續,乘坐班車前往冰原中轉站,登上專為冰川旅行而建造的大型冰川探險者。
【冰川玻璃橋 Columbia Icefield Skywalk】
這個弧形鋼鐵框架的天空步道從懸崖峭壁外伸出100英尺(30米)遠,漫步于280米高的玻璃橋上,可以觀看遠處的冰川和腳下的峽谷、瀑布。
【沛托湖 Peyto Lake】
沛托湖是加拿大洛磯山脈班夫國家公園的一個冰川湖,每年夏季,大量冰川岩粉流入湖水中,這些岩石的微粒使湖水呈現出明亮的的青綠色。沛托湖也因此成為公園內受遊客歡迎的觀光地點。
清晨告别班芙小镇,我們將去乘坐班芙硫磺山纜車,遙望雄偉壯麗的溫泉城堡酒店,飽覽班芙小鎮和洛磯山脈的美景。隨後前往露易絲湖村,四周環繞著巍峨雪山與靜謐森林,是享受休憩與美食的理想之地,您可以根據個人喜好靈活安排午餐。之後前往被譽為「落磯山藍寶石」的露易絲湖,感受這份寧靜與美麗。接著將打卡班芙的另一冰川湖—夢蓮湖,平靜的湖水碧波蕩漾。遊玩結束後將途經冰川國家公園,欣賞冰川穀的絕佳景色。夜宿灰熊鎮/鮭魚灣。

【班芙小鎮 Town of Banff】
班芙是加拿大阿爾伯塔省班芙國家公園內的一個小鎮,是加拿大最受歡迎的旅遊目的地之一。它以其山區環境和溫泉而聞名,是戶外運動和遠足、騎自行車、攀爬和滑雪的熱門目的地之一。
【班芙硫磺山纜車 Banff Gondola】
乘班芙觀光纜車僅8分鐘即可抵達2,281米的硫磺山山頂。在山頂,可以360度全景觀賞班芙國家公園、班芙小鎮和弓河河谷,盡攬洛磯山脈無與倫比的美景,山頂設有餐廳與互動體驗廳。從新餐廳及互動展品到多感官劇院及令人讚歎的 360 度觀景台,全新的班芙纜車體驗讓您收穫更豐富的感官體驗。
【露易絲湖 Lake Louise】
位於1號公路南側的露易絲湖是班芙國家公園內一處著名景點,它以維多利亞山為屏障,在茂密森林的包圍下,山水相依,形成一幅完美的風景照,露易絲湖就像一顆明珠,超塵脫俗,因此它被譽為“洛磯山脈上的藍寶石”,成為攝影師們青睞的湖泊。
◈ 夢蓮湖開放時間為6月-10月中旬;如屆時該景點未開放,則此景點取消,露易絲湖的遊覽時間將相應增加。
【夢蓮湖 Moraine Lake】
夢蓮湖是加拿大班芙國家公園的一個冰川湖,坐落在著名的十峰穀中,湖底積滿了富含礦物質的碎石,經年累月的沉積形成了變幻多姿的碧藍色湖水,被公認為是世界上最有拍照價值的湖泊,湖面呈寶石藍色,晶瑩剔透,像是一顆璀璨的明珠。
早上出發後,前往BC省水果之鄉基隆拿市,暢遊水怪湖,尋找印地安人神話中的湖怪"Ogopogo"。隨後前往參觀著名的"VQA"名貴葡萄酒釀酒廠,品嚐紅、白葡萄美酒及購買世界聞名的加拿大冰酒。隨後搭車返回溫哥華。
【水怪湖 Okanagan Lake】
也作歐墾娜根湖,位於加拿大西南部不列顛哥倫比亞省境內,地處歐肯納根山谷中,為哥倫比亞河支流歐肯納根河的源頭湖。湖形狹長,面積351平方公里。當地土著印第安人中傳說,湖中存在一種叫奧古布古的水怪。這裡空氣乾燥,四季分明,氣候及環境得天獨厚,是四季皆宜的旅遊勝地。
【冰酒釀酒廠 Grizzli Winery/Summer Hill Winery】
酒莊紮根于加拿大歐肯娜根地區中心。由於被群山和湖泊環繞,日照長且晝夜溫差大,這裡創造了獨特的葡萄酒。在這裡,您可以品嘗紅、白葡萄美酒及購買世界聞名的加拿大冰酒。

| 地點 | 時間 | 上車地址 |
|---|
| 地點 | 下車地址 |
1. 行程中交通費用(使用車輛類型根據當日具體參團人數決定)
2. 行程中住宿
3. 中/英文 專業司導
4. 活動體驗套票(冰原雪車/天空步道/硫磺山纜車/夢蓮湖參觀費用)
5. 國家公園門票(班芙國家公園/賈斯珀國家公園/優鶴國家公園)
1. 全程餐食
2. 行程中部分活動門票(瑪琳湖遊船 CAD 90/人)
3. 服務費(建議每人每天 CAD 20)
4. 個人花費
5. 旅遊保險
加購項目:
落磯山團餐(共8餐 | 2早餐+4午餐+2晚餐) TWD$5,900、CAD$236
前排座位|小費 TWD$4,900、CAD$196
訂購須知
★ 建議訂購機票前,請先確認團位。
★ 此項產品為當地參團,您將在當地與其他旅客合併參團。
★ 景點停留/活動時間可能因實際狀況有所更動,活動項目將依天氣條件許可進行。如果有景點關閉,將會有其他景點取代。
★ 落基山區溫度變化極大,建議出發前先查詢旅遊日期之氣候,並攜帶保暖衣物及穿戴防滑鞋及防曬用品。
★ 北美統一標准,單人房及雙人房主要以每房一張雙人床為主。三人及四人房以每房兩張雙人床為主。
自費項目
★ 所有自費項目位置有限,須於報團時事先繳費,不接受當場報名。
★ 團餐菜單若有變動,恕不另行通知,以餐廳現場提供的選項為主。
★ 團餐有條件限制,如有特殊飲食及過敏需求,不建議選購團餐。
★ 如因景區不可抗力或其他理由(非私人原因)導致活動無法進行,將會退回該自費項目費用。
訂改退政策
★ 出發當日未能準時參加者,視為自動放棄,已付團費概不退還。
★ 其他加定酒店或服務需參照酒店規定而確定是否能退款。
★ 因個人原因 (無旅行證件、遲到、生病、意外等因素) 於旅途中退出或末能參加行程內任何行程,已付團費概不退還,也不會以其他服務賠償。
★ 如遇天氣、戰爭、罷工等人力不可抗拒因素而導致無法遊覽,司導有權利取消或調整部分或全部行程,不承擔任何因不可抗力引起的直接或間接責任,已支付的團費概不退還。
於出發日30天前取消,收取手續費 CAD$25 /人,其餘團費全數退還
於出發日15-30天(含)前取消,給予50%退款
於出發14天內(含)取消,不得退款